QUESTION

asked by
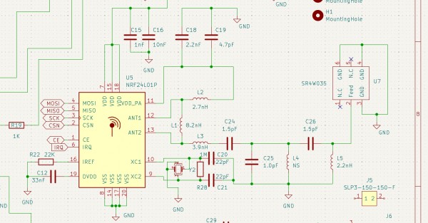
Matching Network for SR4W035 and nRF25l01+

Hello,

I am working on maximizing the range of my nRF24L01 for our product. I have had good results with our Receiver but the transmitter range has been poor. Using the same component on both but the layout is different due to size constraints. Any recommendations on the matching network of the transmitter would be appreciated. Below are my schematics and layout for the transmitter and receiver.

Receiver Layout

Transmitter Layout

Thanks

Please log in or register to answer this question.

1 Answer

answered by
Hi,

There is a track under your transmitter antenna that will detune the antenna. The musn't be any copper underneath the antenna including tracks.

Meet the moderators

Yu Kai Yeung

Antenna Engineer at Antenova Yu Kai is an antenna expert with over 10 years of experience in the design and testing of antennas. He has experience helping customers with certification testing, combined with his knowledge of RF measurement procedures.

Raymond Lee

Senior Antenna Engineer at Antenova Raymond has a wealth of experience in RF and antennas across many industry sectors. He has over 20 years of experience in electronics design and manufacturing.

download-guide-image

Antennas: The Comparison Guide

Find the perfect antenna for your project

Download
...